引言:顶刊发声,聚焦结肠炎治疗的“递送”难题
溃疡性结肠炎(UC)是一种影响全球数百万人的慢性炎症性肠病。传统的口服药物在到达结肠病灶前,往往在复杂的消化道环境中降解或被过早吸收,导致疗效不佳且副作用显著。如何实现药物的精准、高效递送,一直是该领域亟待突破的瓶颈。近日,一项发表于国际化学工程领域顶刊《化学工程杂志》(Chemical Engineering Journal, 中科院一区TOP, 影响因子>15)的研究为攻克这一难题带来了新的曙光。
“智能”纳米药物:为精准治疗设计的“导航弹”
来自青岛大学附属医院和中国海洋大学的联合研究团队巧妙地设计了一种“两全其美”的口服结肠靶向纳米药物(PEG-b-pBAP/Tof@HP NPs)。这种纳米制剂外层包裹着肠溶材料,如同为其穿上“防护服”,能安然抵御胃酸的侵蚀;其内核则是一种对病灶区高表达的活性氧(ROS)敏感的聚合物。这意味着,只有当纳米药物到达炎症“战场”时,才会“智能”地响应环境信号,释放药物,从而实现对病灶的精准打击。
眼见为实:活体成像技术让药物靶向过程可视化
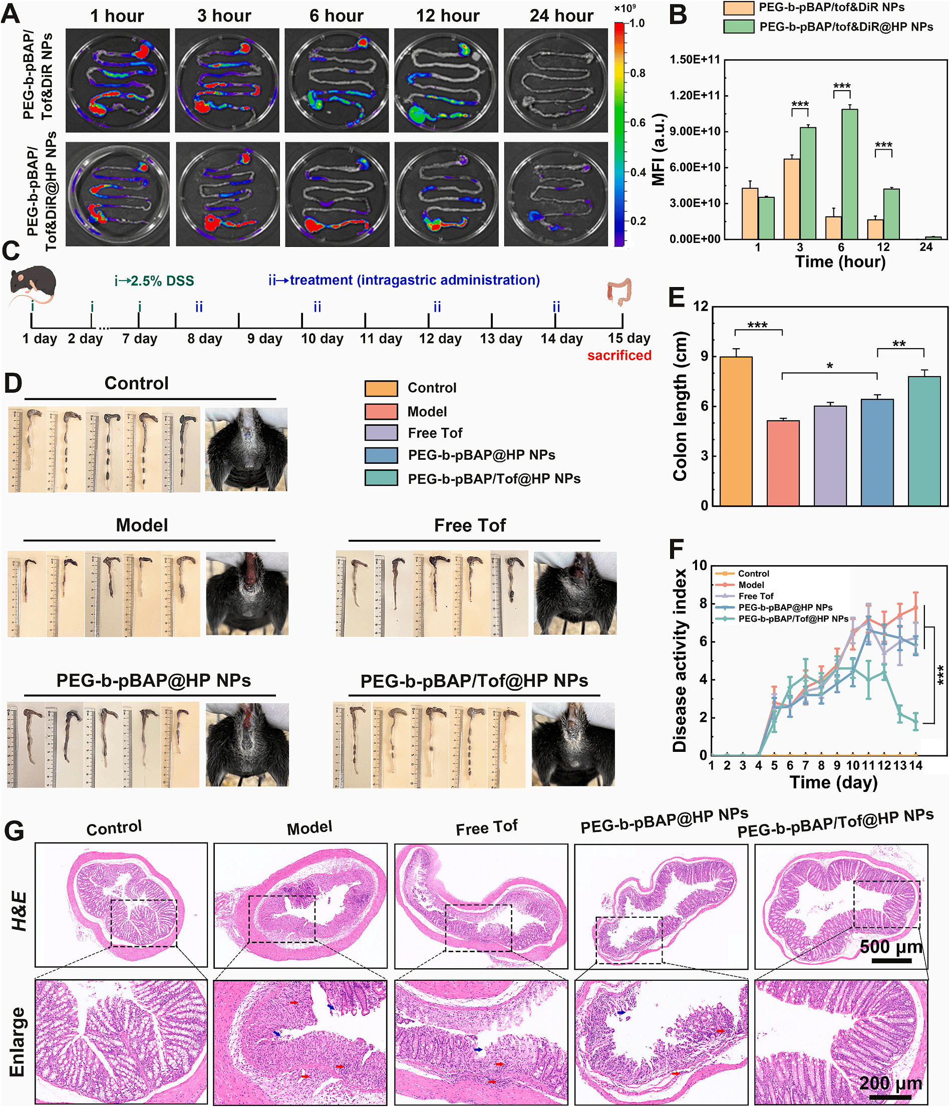
然而,一个卓越的设计必须经过严格的体内验证。研究团队如何直观地证明这一精巧的纳米药物确实按照预想的路径精准抵达了结肠病灶区?这正是科辰星飞LumiFluor AVIS T II **小动物活体成像系统**发挥关键作用的舞台。通过引入近红外荧光探针(DiR)标记纳米药物,研究人员利用该系统的**荧光成像**模块,对用药后的UC模型小鼠进行了长达24小时的动态追踪。

成像结果(上图)清晰地显示:在给药后6小时,荧光信号在结肠部位达到峰值,而在胃和大部分小肠中信号微弱。这一“眼见为实”的影像学证据,强有力地证明了该纳米药物成功实现了结肠靶向递送,为整个研究的成功奠定了坚实基础。LumiFluor AVIS T II系统凭借其高信噪比和高灵敏度,精准捕捉到了微弱的荧光信号在体内的动态变化,完美诠释了“工欲善其事,必先利其器”的道理。
本文核心要点
- **顶刊认证**:该研究成果发表于国际权威期刊《化学工程杂志》,代表了IBD治疗领域的前沿突破。
- **精准示踪**:科辰星飞LumiFluor AVIS T II系统通过高灵敏度的活体荧光成像,为新型纳米药物的结肠靶向性提供了决定性的可视化证据。
- **应用典范**:此次成功合作是先进**小动物活体成像系统**在评估创新**药物递送**策略、纳米医学和疾病模型研究中发挥关键作用的又一力证。
“高端的用户成果是评价科研仪器价值的最终标准。我们非常荣幸LumiFluor AVIS T II能够助力顶尖科研团队取得如此重要的突破。这不仅证明了我们产品的卓越性能,也激励着我们持续创新,为生命科学前沿探索提供更强大的工具。”
赋能前沿:科辰星飞与科学家共探生命奥秘
从纳米医学到肿瘤免疫,从基因治疗到新药研发,活体成像技术正成为连接基础研究与临床转化的关键桥梁。科辰星飞始终致力于提供稳定、可靠且功能强大的活体成像解决方案。此次用户成果的发表,再次印证了我们与一线科学家紧密合作,共同应对重大疾病挑战的决心与实力。未来,科辰星飞将继续以技术创新为驱动,为全球科研工作者提供更优质的产品与服务,点亮更多生命科学的发现之旅。