引言:金秋聚青岛,共话影像未来
10月24日,第二届“齐鲁科仪汇”在青岛圆满落下帷幕。作为生命科学影像领域的创新先行者,科辰星飞(KoreShineFaye)受邀出席,与来自山东及周边地区的众多行业专家、科研学者及代理商齐聚一堂。在金秋硕果飘香之际,我们不仅带去了先进的小动物活体成像系统,更通过一系列详实的实验数据,向业界展示了国产高端影像设备如何精准助力前沿科学探索。

硬核验证:顶刊级成像数据惊艳全场
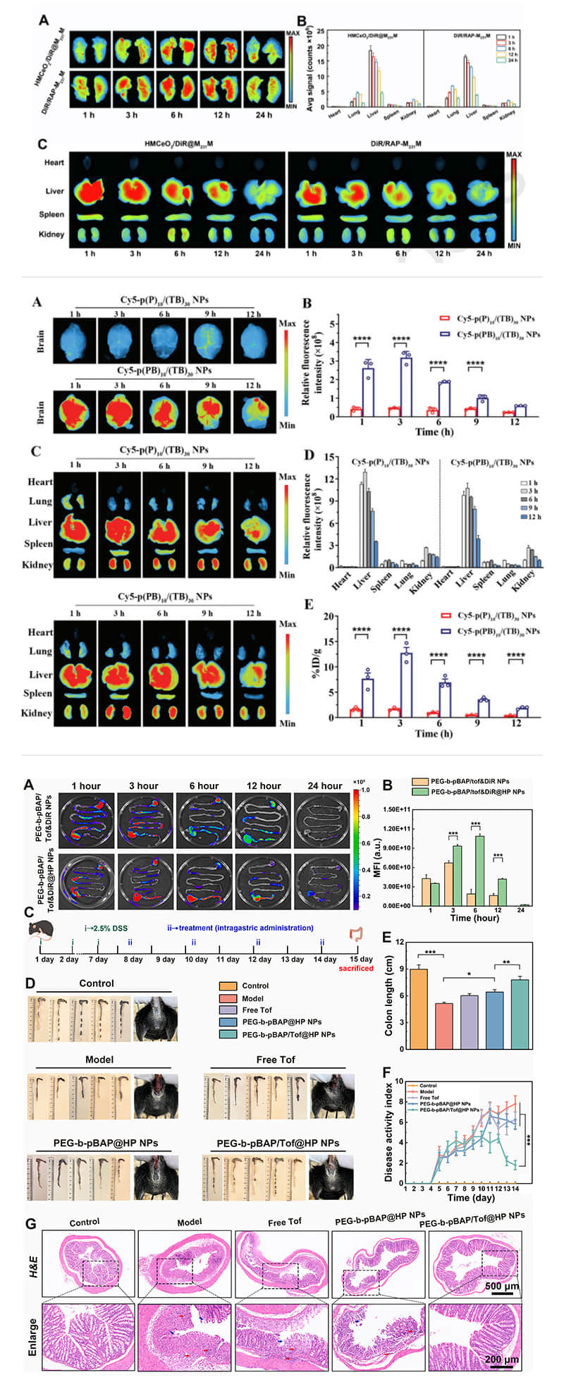
在此次交流会上,科辰星飞最引人注目的并非仅仅是设备的外观,而是现场演示的一系列高品质实测案例。针对科研人员最关注的信噪比与灵敏度问题,我们重点展示了纳米药物载体在小动物体内的长效生物分布成像数据。
从现场展示的数据(如下图所示)可以清晰看到,无论是小鼠肠道内的药物滞留(1小时至24小时动态监测),还是脑部、肝脏、脾脏等深层脏器的靶向分布,LumiFluor AVIS系列设备均展现出了极高的分辨率。即便是在信号微弱的实验后期,系统依然能够精准捕捉到Cy5标记物在不同器官中的代谢差异,背景噪音被完美抑制。这种“所见即所得”的高保真影像,直接对标顶级期刊发表要求,证明了国产小动物活体成像设备在药代动力学、肿瘤微环境及纳米医学研究中的硬核实力。

全场景覆盖:从动物到植物的综合解决方案
除了备受瞩目的小动物影像解决方案,科辰星飞还在本次展会上系统性地介绍了涵盖植物活体成像、高通量幼苗成像及多功能荧光/化学发光成像的多元化产品矩阵。这种跨学科的全场景技术储备,体现了我们作为综合性生命科学仪器服务商的深厚底蕴。
特别是我们的LumiFluor AVIS T 模块化系统与 Plant SL 系列,凭借灵活的配置和强大的软件分析能力,吸引了大量科研用户的驻足咨询。通过“以客户为中心”的研发理念,我们正致力于帮助研究者更方便、更深层次地了解生命过程的每一个细节。
满载的收获
- 区域深耕:通过参与“齐鲁科仪汇”,科辰星飞进一步巩固了山东及周边区域的市场渠道,搭建了与终端用户面对面沟通的桥梁。
- 数据说话:现场展示的小鼠脏器代谢及脑部靶向成像数据,有力证明了LumiFluor系统具备发表高水平论文(顶刊级)的成像性能。
- 全面布局:展示了包括小动物、植物及细胞水平成像在内的全线产品,彰显了公司在多模态光学成像领域的技术广度。
“我们坚持‘以客户为中心、以奋斗者为本’的理念,这不仅是口号,更体现在我们每一张清晰的成像图片和每一次精准的实验数据中。” —— 科辰星飞现场技术负责人
展望与联系
此次青岛之行,收获的不仅是市场的关注,更是客户对国产高端仪器的信心。未来,科辰星飞将继续加大研发投入,致力成为生命科学研究者最可信赖的合作伙伴。
如果您对我们的活体成像产品或解决方案感兴趣,欢迎关注我们的官方公众号或通过以下方式联系我们,获取更多技术资料与演示服务。

- 科辰星飞服务电话:400-885-8212
- 联系邮箱:koreshine@163.com